兆龙留学提供一站式国际教育服务,自成立以来,持续精耕留学教育领域,致力于为广大学子提供全面、专业、高效的留学服务。业务涵盖升学规划、出国留学、国际预科、签证服务、科研背提、学科辅导、就业指导及签证服务。在兆龙,成功留学不是梦,名校OFFER等你拿!咨询电话:010-58702811。
我想大家都应该知道,澳洲海关检查可谓是灰常严格呀!据说是鞋子有泥的都不能入境!哇哦,有没有被吓一跳,么事么事,记住小编教你们的,想入境so easy!
1填写入境卡
在飞机上空服员会发给童鞋一张入境卡,有英文版也有中文版,但不管是什么版本都需要用英文填写喔!
勾选携带物品时一定要小心!澳大利亚对携带物品规定严格,所以第一次入境最好不要带食物。免税香烟规定只能带25支,如果携带10,000澳元以上要记得申报。
注意:澳洲禁止携带各种毒品、仿制或盗版商品以及各种色情物品或数据(包括书刊、光盘、图像影音电子档案等)入境。如果携带假名牌包、存放情色内容的手机或笔记本入关被重罚,甚至可能入狱或被直接潜返。(文末还有其他禁止携带入境的物品及需要申报物品图表)
英文版

中文版

2入关 :可选择人工 or 自助
人工入关
准备好护照、签证、COE和入境卡到人工入关口排队,海关可能会问一些问题,通常问到”是否有申报物品?”时,要小心回答喔!产生误会可能会被带到一旁检查。
最好自己先列一张申报清单提供给海关人员,他们就能迅速放你入关。

自助系统
如果不想大排长龙,那就选择自助系统吧!只要你满16岁以上持护照去申请,就可以使用自助系统。

3领取行李
基本上只要到了这一步,就快完成了,跟着行李提取(Luggage Claim)标志走,耐心等待行李送出。
如果行李损坏或没有送达机场,可直接联络机场行李处。

4过海关
别小看过海关,这是入境澳大利亚最后一步,也是最重要的一步。因为海关人员、检疫人员、机场安全人员都可能会抽查你的行李,甚至是抽查你的手机,检查有没有违反规定的对话内容。
当你把入境卡交给海关,如果没有申报物品,他们会让你走绿色通道;如果有申报的物品,需要走红色通道。
走红色通道,海关人员会将行李打开检查,不要紧张,只要慢慢配合就好。
另外,记得不要帮别人拿行李,万一别人的行李中有违禁品,被惩罚的人是就你呀!

5补充知识
(虽然只是补充也很重要喔!)
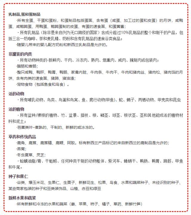
禁止携带物品

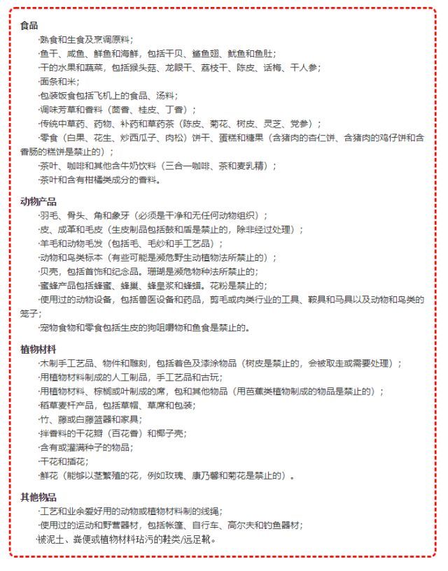
需要申报才能带入境的物品

了解更多澳大利亚留学信息欢迎拨打兆龙留学免费咨询热线:400-666-2249,咨询QQ:410682734 (陈老师), 或者直接点击网页上的“在线咨询”与我们兆龙留学专家一对一沟通交流!也可关注兆龙留学微信订阅号:beijingzl,随时掌握最新留学资讯!
兆龙留学(www.chinazhaolong.com)留学资讯部资深专业顾问将为你量身定做专属方案。
免责声明:本平台发布的文/图/音/视频等,如无特别说明,均来自网络,版权归属于原作者及原版权所有者。如原作者及原版权所有者不愿意在本平台刊登内容,请及时联系本平台予以删除,谢谢!
兆龙出国|关于我们|联系我们|特色服务|工作机会|诚邀合作|免责声明
版权所有:北京兆龙留学 www.chinazhaolong.com
联系电话:010-58702811 E-mail: partner@chinazhaolong.com
兆龙出国地址:北京市朝阳区朝阳门外大街甲6号万通中心C座903室(邮编:100020)
京ICP备2023012942号-1
京公网安备11010502054609号
提醒:从事出国留学的网站若未经许可,请勿擅自引用兆龙出国内容,本站有权采取法律行动