兆龙留学提供一站式国际教育服务,自成立以来,持续精耕留学教育领域,致力于为广大学子提供全面、专业、高效的留学服务。业务涵盖升学规划、出国留学、国际预科、签证服务、科研背提、学科辅导、就业指导及签证服务。在兆龙,成功留学不是梦,名校OFFER等你拿!咨询电话:010-58702811。
招生对象:11-17周岁在校生
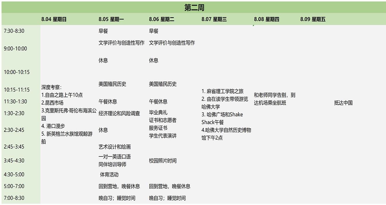
项目日期:2024.7.28 - 2024.8.9
夏校地点:康科德学院

夏校项目亮点
全方位感受美国TOP私立学校校园生活
入住康科德校园宿舍,感受美国高等学府的魅力和纯正的美式教育,体验美国学校一流的教学设施、完备的教学资源。
深度体验纯正美国中学互动课程
地道美国顶级中学课程,包括英语公共演讲课、美国历史、经济学基础,投资理论等。帮助学生提升英语能力、跨文化交流能力及国际领导力等综合素养,为日后赴美留学积累更多的实践经验。
寓教于乐,在实践中感受在服务中学习
丰富多彩的社区服务活动,全面体验美国社会的人文关怀和服务精神,走进美国最先进的高科技公司参观,与研究员互动,了解现在的尖端科技发展趋势。
美国名校学生带队,一对一的口语训练
由美国名校学生带队,开展团队项目,提升营员的团 队合作和领导能力,闲暇时光进行一对一的口语训练,提高英语听口能力。
美国东海岸顶尖大学和知名景点探访
参观麻省理工学院和哈佛大学,感受世界顶级学府的魅力;探访昆西市场、自由之路等知名景点,领略东海岸人文风情。

学校介绍
• 年级设置:9-12年级
• 学生人数:419人
• 国际学生:11%
• 师生比例:1:6
• SAT均分:1482
• ACT均分:34
• 课程总数:200+
• 社团总数:90+
• 大学升学:100%
• 校园面积:39英亩
• 学校地址:166 Main Street, Concord MA 01742
学校特色
顶配私立寄宿
★TOP 20美高私立寄宿,麻省排名前10
★共68名教师,14%教师有博士学位,74%教师有硕士学位
★距美国教育之都波士顿,哈佛大学和麻省理工大学等顶尖大学都不足半小时车程
★学校投资基金6700万美元,年运营费用2300万美元
众多知名校友
★著名校友包括哈佛校长福斯特、肯尼迪总统女儿现任美驻日大使卡罗琳、约旦王后努尔、格莱美爵士乐提名获得者以及不少著名演员、作家和杰出媒体人士
升学走向优异
★过去5年有13名学生入读耶鲁,10名学生就读哥伦比亚,14名学生就读布朗大学, 学生大部分进入顶级名校深造

校园美图


夏校日程安排


世界名校参访
麻省理工学院
2024年QS世界大学排名第1
创立于1861年,位于美国马萨诸塞州波士顿都市区剑桥市,主校区依查尔斯河而建,是一所享誉世 界的顶尖私立研究型大学,全球大学校长论坛成员。截止至2020年,麻省理工学院共产生了8位菲尔兹 奖得主及26位图灵奖得主。 2024年QS世界大学排名中,麻省理工学院位列第1
哈佛大学
2024年QS世界大学排名第4
位于美国马萨诸塞州波士顿都市区剑桥市,一所顶尖私立研究型大学, 常春藤盟校,全球大学校长论坛、全球大学高研院联盟成员。哈佛大学由十所学院以及一个高等研究所构成。该校还负责管理运行哈佛-史密松森天体物理中心、麻省总医院、波士顿儿童医院等机构。在2024年QS世界大学排名中, 哈佛大学位列第四 。 截至2018年,哈佛共有18位菲尔兹奖得主,14位图灵奖得主。
知名景点参访
游览东海岸知名景点 ,感受截然不同的文化气息
●昆西市场:前后出口以罗马式建筑风格建造,有着大型圆柱和标志性的花岗岩和现代美式风格的矩形玻璃混合使用,将古典美与 水,嬉戏,自在畅游。现代美合二为一。这里还能体验到充满异国风情的赶集盛景,街道上还有各种风格的音乐及舞蹈表演。
●自由之路:是一条红色(大部分是砖)标出的线路,经过波士顿市中 心的16处重要的历史古迹。这条路长约4公里( 2.5英里) ,从波士顿公园到查尔斯顿(Charlestown)的邦克山纪念 碑(Bunker Hill Monument),颇受游客喜爱
●新英格兰水族馆:是美国东北部最好的水族馆之一,水族馆创始人修建该水族馆的目的是“为游客创造一个畅游海底世界的机会,服务于波士顿的文化协会”。每年4月至10月期间,水族馆与波士顿港游轮公司合作主办赏鲸游轮活动。水族馆在游轮上指派博物学家和教育者,与游客进行互动。
往期回顾


招生条件
语言要求:英语水平测试,要求中等以上英文能力
招生对象:11到17周岁在校生
保险:统一为学生购买出境险
出发及返回城市:北京、上海领队统一带领学生前往美国波士顿,也可学生在规定时间内自行前往,由当地领队老师机场接机
费用包含:行程内餐食,课程,教材,住宿,交通,出行门票,讲解,出境保险,领队,欢迎礼包等
不包含:国际机票及签证,行程之外的其他费用,个人消费等
了解更多美国留学信息欢迎拨打兆龙咨询热线:010-58702811。兆龙留学申请团队专注世界名校申请,在此建议各位有名校梦想的同学们,一定要提早准备。兆龙留学高端申请团队会全方位指导学术准备、语言考试、背景提升、文书写作,让您的梦想照进现实!也可关注兆龙留学微信订阅号:beijingzl,随时掌握最新留学资讯!
联系我们
冯老师:手机/微信 15600068868,QQ 1047730745
洪老师:手机/微信 13311518730,QQ 2384766980
陈老师:手机/微信 18910208101,QQ 410682734
兆龙留学(www.chinazhaolong.com)夏令营部资深专业顾问将为你量身定做专属方案。
免责声明:本平台发布的文/图/音/视频等,如无特别说明,均来自网络,版权归属于原作者及原版权所有者。如原作者及原版权所有者不愿意在本平台刊登内容,请及时联系本平台予以删除,谢谢!
兆龙出国|关于我们|联系我们|特色服务|工作机会|诚邀合作|免责声明
版权所有:北京兆龙留学 www.chinazhaolong.com
联系电话:010-58702811 E-mail: partner@chinazhaolong.com
兆龙出国地址:北京市朝阳区朝阳门外大街甲六号万通中心C座903室(邮编:100020)
京ICP备2023012942号-1
京公网安备11010502054609号
提醒:从事出国留学的网站若未经许可,请勿擅自引用兆龙出国内容,本站有权采取法律行动