兆龙留学提供一站式国际教育服务,自成立以来,持续精耕留学教育领域,致力于为广大学子提供全面、专业、高效的留学服务。业务涵盖升学规划、出国留学、国际预科、签证服务、科研背提、学科辅导、就业指导及签证服务。在兆龙,成功留学不是梦,名校OFFER等你拿!咨询电话:010-58702811。
英国女王大学
英国女王大学又名贝尔法斯特女王大学(Queen's University Belfast)于1845年由维多利亚女王大学建校,因此被命名为女王大学。女王大学为世界一流研究型大学,英国老牌名校,是一所享誉欧洲的公立顶级研究型大学。该校拥有全英国和爱尔兰的顶级医学院和工程学院,同时该校的商学院以及管理学院也在全爱尔兰名列前茅。该大学教研历史悠久,学术成就昭著,是英国以及爱尔兰地区历史最悠久的大学之一,欧洲著名高等学府,英国常青藤联盟罗素大学集团成员。
在REF2014排行榜中位列全英第8,学校有75%的学术研究成果被评为“世界级和国际领先级别”。
英国女王大学共有24个专业排在英国前20位。在2016年《泰晤士报》与《星期日泰晤士报》联合发布的优秀大学指南(The Good University Guide)榜单中,女王大学共有24大专业排在英国大学同类专业的前20名,其中的13大热门专业位列英国前10名,包括:Accounting& Finance、Agriculture& Forestry、CreativeWriting、Dentistry、FoodScience、Pharmacology& Pharmacy、SocialWork、Town& Country Planning and Landscape Design等。
在2017年发布的《完全大学指南》中,英国女王大学的药剂学和食品科学专业都位列全英第2,农业园林专业排在英国大学的第3位。另外,还有会计与金融、牙医和解剖生理学等热门专业均排在英国大学的前10位。
著名的莱顿排名(Leiden Ranking2015)中,英国女王大学在国际研究合作上排名全球第9。
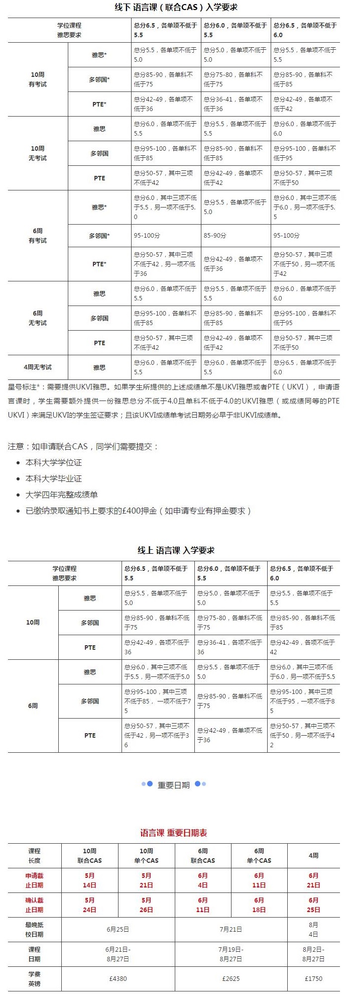
入学要求
首先来了解几个重要概念:
CAS:Confirmation of Acceptance for Studies,含特定参考号的电子信函
单个CAS:指学校签发的CAS信中签证时长只包括语言课学习阶段(针对线下课程)
联合CAS:学校签发的CAS信中签证时长包括语言课+大学学位课程学习阶段(针对线下课程)
无考试:是指学生无须参加PSE课程结束后的内测考试,但是仍须达到最低出勤率

星号标注*:需要提供UKVI雅思。如果学生所提供的上述成绩单不是UKVI雅思或者PTE(UKVI),申请语言课时,学生需要额外提供一份雅思总分不低于4.0且单科不低于4.0的UKVI雅思(或成绩同等的PTE UKVI)来满足UKVI的学生签证要求;且该UKVI成绩单考试日期务必早于非UKVI成绩单。

想了解更多英国留学相关信息及最新动态,欢迎您拨打兆龙留学热线电话:010-58702811、010-58702015,也可关注兆龙留学微信订阅号:beijingzl,随时掌握最新留学资讯!
联系我们
电话:010-58702015、010-58702811
陈老师:手机/微信18910208101,QQ 410682734
洪老师:手机/微信 13311518730,QQ 238476698
冯老师:手机/微信 15600068868,QQ 1047730745
李老师:手机/微信13699130996,QQ 981410371
兆龙留学(www.chinazhaolong.com)申请要闻部资深专业顾问将为你量身定做专属方案。
免责声明:本平台发布的文/图/音/视频等,如无特别说明,均来自网络,版权归属于原作者及原版权所有者。如原作者及原版权所有者不愿意在本平台刊登内容,请及时联系本平台予以删除,谢谢!
兆龙出国|关于我们|联系我们|特色服务|工作机会|诚邀合作|免责声明
版权所有:北京兆龙留学 www.chinazhaolong.com
联系电话:010-58702811 E-mail: partner@chinazhaolong.com
兆龙出国地址:北京市朝阳区朝阳门外大街甲六号万通中心C座903室(邮编:100020)
京ICP备2023012942号-1
京公网安备11010502054609号
提醒:从事出国留学的网站若未经许可,请勿擅自引用兆龙出国内容,本站有权采取法律行动