兆龙留学提供一站式国际教育服务,自成立以来,持续精耕留学教育领域,致力于为广大学子提供全面、专业、高效的留学服务。业务涵盖升学规划、出国留学、国际预科、签证服务、科研背提、学科辅导、就业指导及签证服务。在兆龙,成功留学不是梦,名校OFFER等你拿!咨询电话:010-58702811。
近日,澳门科技大学发布了2026-2027年度硕士课程的招生简章。
26Fall申请通道将于9月10日正式开放,首轮申请截止日期定于11月19日。

目前,澳科大仅公布了第一轮申请时间,并未提及后续批次的申请安排,同时特别强调了分批次择优录取,额满即止的原则。
有意申请的同学务必在第一轮及时递交申请,因为部分热门专业在第一批次可能就会招满,届时或将不再开放后续批次的申请机会!
澳门科技大学
澳门科技大学成立于2000年,是一所坐落于中国澳门的私立综合型高等学府。在最新的2026QS世界大学排名中,澳科大全球排名第440位,较去年提升24位,其学术影响力和雇主声誉等关键指标均实现了不同程度的进步。
学校目前设有10个学院学部,学科涵盖文学、理学、工学、法学、管理学、商学、医学、药学、旅游学、艺术学、传播学及语言学等多个领域。授课语言以英语为主,部分课程提供中文、葡萄牙语或西班牙语教学。
硕士申请要求
1、普通入学
录取条件
1. 申请人须具备学士学位,除非特别注明,本科应届或往届毕业生均可报名。
2. 语言要求:澳门科技大学的大部分专业对语言无强制要求,但部分专业需提供语言成绩,除雅思、托福外,也认可英语四六级成绩。

3. 部分专业设有特殊申请条件,具体详情请参照学校官网。
申请时间
第一轮:2025年9月10日至2025年11月19日
此外,澳门科技大学硕士课程还设有推免入学和保荐入学两种途径。
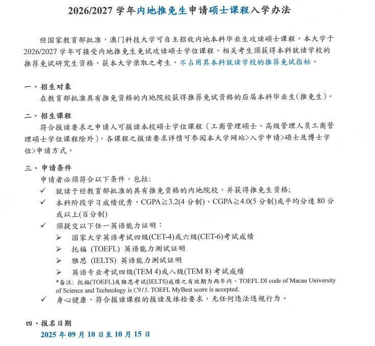
2、推免入学
推免生申请硕士课程要求

推免生本科直博要求

3、保荐入学
保荐入学申请要求

澳门科技大学硕博课程

硕士课程学费(2025-26学年)

博士课程学费(2025-26学年)

想了解更多澳门高校相关信息及最新动态,欢迎您拨打兆龙留学热线电话:010-58702811,也可关注兆龙留学微信订阅号:beijingzl,随时掌握最新留学资讯!
联系我们
冯老师:手机/微信 15600068868,QQ 1047730745
洪老师:手机/微信 13311518730,QQ 2384766980
陈老师:手机/微信 18910208101,QQ 410682734
兆龙留学(www.chinazhaolong.com)留学资讯部资深专业顾问将为你量身定做专属方案。
免责声明:本平台发布的文/图/音/视频等,如无特别说明,均来自网络,版权归属于原作者及原版权所有者。如原作者及原版权所有者不愿意在本平台刊登内容,请及时联系本平台予以删除,谢谢!
兆龙出国|关于我们|联系我们|特色服务|工作机会|诚邀合作|免责声明
版权所有:北京兆龙留学 www.chinazhaolong.com
联系电话:010-58702811 E-mail: partner@chinazhaolong.com
兆龙出国地址:北京市朝阳区朝阳门外大街甲六号万通中心C座903室(邮编:100020)
京ICP备2023012942号-1
京公网安备11010502054609号
提醒:从事出国留学的网站若未经许可,请勿擅自引用兆龙出国内容,本站有权采取法律行动